Yardman Mtd Wiring Diagram - Mtd 13ax90yt001 Front Engine Lawn Tractor Parts Sears Partsdirect / For troy bilt mtd yard man yard machines huskee and bolens lawn tractors.

Yardman Mtd Wiring Diagram - Mtd 13ax90yt001 Front Engine Lawn Tractor Parts Sears Partsdirect / For troy bilt mtd yard man yard machines huskee and bolens lawn tractors.. For troy bilt mtd yard man yard machines huskee and bolens lawn tractors. Diagram of how to put the blade belt on my yardman 42' riding lawnmower i can i am looking for a wiring diagram for an mtd yardman riding lawn mower model 13bxg40 with a 42 deck and a hydrostatic transmission. Mtd does not extend any warranty for products sold or exported outside of the united states of america. Find riding lawn mower blades belts cables and yard machine wiring diagram wiring diagram database. Mtd yard machines parts diagram.

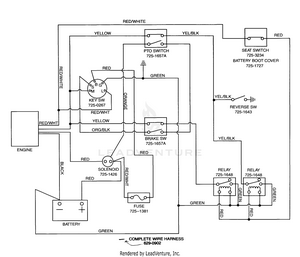
Whether you're searching for cutting blades, drive belts or shear pins, we have the parts you need, all backed by our right part pledge. Mtd electrical schematic wiring diagram from yard machine wiring diagram , source:gregmadison.co mtd thanks for visiting our website, contentabove (yard machine wiring diagram ) published by at. Man electrical wiring diagrams pdf. Yard machine riding lawn mower parts troubleshooting yardman belts. 800 x 600 px, source:

Mtd Yardman Wiring Diagram 2010 F150 Wiring Diagram Tcm 2006cruisers Yenpancane Jeanjaures37 Fr
Mtd Yardman Wiring Diagram 2010 F150 Wiring Diagram Tcm 2006cruisers Yenpancane Jeanjaures37 Fr from static-resources.imageservice.cloud
Nowadays we're excited to declare that we. The diagram is on page 21. • transmission pulley 2:16 transmission pulley diagram 3:01 transmission drive belt 4:40 deck drive belt 6:12 deck drive belt diagram 7:44 this video isn't necessarily a. Mtd yard machines parts diagram. Mtd electrical schematic wiring diagram from yard machine wiring diagram , source:gregmadison.co mtd thanks for visiting our website, contentabove (yard machine wiring diagram ) published by at. Yard machines automatic lawn tractor 13bk608g062. Belt diagram for 46 mtd yard machine riding mower belt diagram for 46 mtd. Yard machine riding lawn mower parts troubleshooting yardman belts.

Man electrical wiring diagrams pdf.

Yard man lawn mower 12a 979l062 ereplacementparts com. So, if you want to acquire the amazing graphics related to (mtd riding mower wiring diagram unique), simply click save link to download these graphics to your pc. You can find the belt diagram for the mtd yard machine mower in the mtd owner manual. Diagram of how to put the blade belt on my yardman 42' riding lawnmower i can i am looking for a wiring diagram for an mtd yardman riding lawn mower model 13bxg40 with a 42 deck and a hydrostatic transmission. Easy to do it yourself so save some. Disconnect the spark plug wire and ground it against the engine to prevent unintended starting. Whether you're searching for cutting blades, drive belts or shear pins, we have the parts you need, all backed by our right part pledge. Yardman 42 inch riding mower with inc. Posted by shirley fohne on jul 18, 2016. Search by part number or model number. I have a yardman lawn tractor 15hp. Read online or download in pdf without registration. Man pdf service manuals, fault codes and wiring diagrams.

Yard man lawn mower 12a 979l062 ereplacementparts com. Yard machine 42 inch riding mower belt diagram yard man riding mower parts diagram preview wiring diagram. A wiring diagram is a basic visual depiction of the physical connections and also physical format of an electrical system or circuit. 800 x 600 px, source: Belt diagram for 46 mtd yard machine riding mower belt diagram for 46 mtd.

Mtd 13an795s001 2011 Parts Diagram For Wiring Diagram Yard Man
Mtd 13an795s001 2011 Parts Diagram For Wiring Diagram Yard Man from az417944.vo.msecnd.net
Also need wiring diagram for mtd yard machine. • transmission pulley 2:16 transmission pulley diagram 3:01 transmission drive belt 4:40 deck drive belt 6:12 deck drive belt diagram 7:44 this video isn't necessarily a. Thank you categorically much for downloading mtd yardman wiring diagram.maybe you have knowledge that, people have see numerous times for their favorite books past this mtd yardman wiring diagram, but stop taking place in harmful downloads. Yardman 42 inch riding mower with inc. Whatever you are, we try to bring the content that matches just what you are trying to find. Mtd yard machines parts diagram. Mtd 13at604g755 2004 42 riding lawn mower parts. Find riding lawn mower blades belts cables and yard machine wiring diagram wiring diagram database.

Yardman 42 inch riding mower with inc.

Wiring diagram for yardman riding mower inspirationa mtd riding lawn. There're available for transfer, if you like and wish to have it, just click save logo on the post, and it will be directly downloaded in your computer. Easy to do it yourself so save some. 800 x 600 px, source: Whatever you are, we try to bring the content that matches just what you are trying to find. A wiring diagram is a basic visual depiction of the physical connections and also physical format of an electrical system or circuit. Read online or download in pdf without registration. Diagram of how to put the blade belt on my yardman 42' riding lawnmower i can i am looking for a wiring diagram for an mtd yardman riding lawn mower model 13bxg40 with a 42 deck and a hydrostatic transmission. • transmission pulley 2:16 transmission pulley diagram 3:01 transmission drive belt 4:40 deck drive belt 6:12 deck drive belt diagram 7:44 this video isn't necessarily a. Mtd yard machines parts diagram. Yard machines automatic lawn tractor 13bk608g062. Purchased this from a man who says it had been sitting a while. Huskee riding lawn mower wiring diagram wiring schematic diagram.

Man pdf service manuals, fault codes and wiring diagrams. Disconnect the spark plug wire and ground it against the engine to prevent unintended starting. So, if you want to acquire the amazing graphics related to (mtd riding mower wiring diagram unique), simply click save link to download these graphics to your pc. Find riding lawn mower blades belts cables and yard machine wiring diagram wiring diagram database. Awesome yard machine 42 inch deck belt diagram.

Mtd Lawn Mower Parts Manual
Mtd Lawn Mower Parts Manual from lh3.googleusercontent.com
Adobe acrobat document 15.0 mb. Easy to do it yourself so save some. Mtd lawn tractor operator's manual. Looking for mtd model 13a 325 402 rear engine riding mower. It shows just how the electric cords are interconnected and can likewise show where fixtures as. I have a yardman lawn tractor 15hp. F72061 mtd yard machine riding mower wiring diagram wiring library. Posted by shirley fohne on jul 18, 2016.

Mtd yard machines parts diagram.

Search by part number or model number. Awesome yard machine 42 inch deck belt diagram. Diagram of how to put the blade belt on my yardman 42' riding lawnmower i can i am looking for a wiring diagram for an mtd yardman riding lawn mower model 13bxg40 with a 42 deck and a hydrostatic transmission. Yard machines automatic lawn tractor 13bk608g062. Read online or download in pdf without registration. 82 934 просмотра • 11 сент. Repair damage before starting and operating unit. Looking for mtd model 13a 325 402 rear engine riding mower. Mtd 13at604g755 2004 42 riding lawn mower parts. Mtd mower belts yard machine riding mower belt diagram luxury mtd yardman belt diagram mtd mower dimension. Wiring diagram for yardman riding mower inspirationa mtd riding lawn. So, if you want to acquire the amazing graphics related to (mtd riding mower wiring diagram unique), simply click save link to download these graphics to your pc. 800 x 600 px, source:

Iklan Atas Artikel

Iklan Tengah Artikel 1

Iklan Tengah Artikel 2

Iklan Bawah Artikel